Skip to main content
School Banner

Latest News & Announcements

School of Economics and Management

Dr. Yang Junjie Publishes in Journal of Business Ethics, a SSCI Q1 Journal

Published on September 7, 2021

The Research Management Center congratulates Assistant Professor Dr. Yang Junjie from XMUM School of Economics and Management for publishing in Journal of Business Ethics, an SSCI Q1 journal, as the first author.

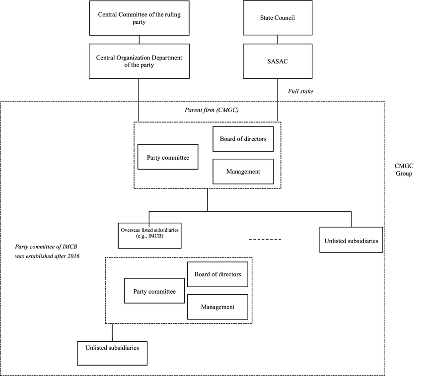
Entitled “Dehydration in the Face of the Party-State: A Longitudinal Case Study of a Chinese SOE’s Corporate Governance Responses to Institutional Change”, it is a collaborative research with Associate Professor Dr. Tsui-Auch Lai from Nanyang Technological University, who is the co-author, and Associate Professor Dr. Wang Xueli from Tsinghua University, who is the corresponding author.

Journal of Business Ethics is one of Financial Times’s Top 50 Journals with an impact factor of 4.141. 

Image
Post_SEM

This paper is available online: https://doi.org/10.1007/s10551-021-04879-0

This longitudinal case study identified corporate governance responses of a Chinese state-owned enterprise (SOE) facing institutional logic multiplicity and demands to undertake sociopolitical obligations beyond economic responsibility. The authors found that overseas listing led to the incorporation of market logic into an enterprise in which party-state logic prevailed. The enterprise developed hybrid corporate governance structures based on decoupling (2001-2011) and then on translation of a “foreign” corporate governance model to fit the domestic context (2012-2016) but has since sought to dehybridize by strengthening the state-controlled governance structure (2017-2019). The study contributes to the varieties-of-capitalism approach to corporate governance by providing insights on institutional change, institutional logic, hybrid organizing and the implicit ethical issue. 

Image
Post_SEM

The figure illustrates the embedding of an SOE group’s corporate hierarchy in a party-state system.

Image
Post_SEM

Dr. Yang Junjie is an Assistant Professor at the School of Economics and Management (SEM), Xiamen University Malaysia (XMUM). He was jointly trained by Nankai University China and Nanyang Technological University Singapore, and received his PhD degree in Management. Before he joined XMUM, he worked as a research fellow at Asian Business Case Centre, Nanyang Business School, Nanyang Technological University, Singapore. He is also an Adjunct Research Fellow at Center for Belt & Road Economic Development Research, Shandong University of Finance and Economics, China, and Adjunct Research Fellow at Business School, Northwest Normal University, China.